Lâmpadas Economizadoras
Lâmpadas Economizadoras
UM CASO PARA PENSAR
_ Por CT1DT
Mário Portugal Faria
E-mail ct1dt@sapo.pt
O aparecimento das lâmpadas economizadoras, a gás, veio a despertar-me, assim como a toda a gente, certamente, um certo entusiasmo.
No entanto, o seu preço estava tão elevado, que levou muito tempo até que viesse a comprar uma, por a ter encontrado numa loja dos Chineses, bastante mais barata…
Mas, ao contrário do que estava à espera, pelo menos esta que comprei, não me deixou em nada entusiasmado, porque a sua branco/azulada cor, não me era nada agradável à vista…e assim, foi guardada de lado, durante muito tempo.
Todos nós sabemos que as chamadas Fontes Comutadas, irradiam estas freqüências, mas felizmente que estão blindadas, o que não acontece com as lâmpadas…
Mas aqui há pouco tempo, como gosto muito de ler deitado na cama, logo após o pequeno almoço, ali muito confortavelmente instalado, desde há muitos anos que tenho sido iluminado por uma lâmpada vulgar de 25W, porque a luz chega e até sobra, porque ela está a um palmo da minha cabeça, e fixada às costas da cama, no seu alçado.
Acontece porém, que a vinda do calor, este ano, me começou a desagradar o calor desta lâmpada vulgar de filamento de tungstênio, e pensei que estaria na hora de ir experimentar a lâmpada de gás, de 8W, com aquela luz fria e assim fiz.

Ainda não sei porquê, até porque a véspera tinha sido passada exatamente da mesma forma que todos os outros dias, mas o que é certo é que acordei às duas da madrugada e sem sono nenhum, coisa que me é muito rara.
Assim, acendi novamente a luz e estive a ler uma meia hora, até que a apaguei e voltei a apanhar o fugidio sono..
Mas aqui começou o que chamei de muito insólito!
De imediato, apareceram pesadelos terríveis e extremamente confusos, tendo a sensação de que estava atacado da doença de Alzheimer, pois já nem sabia o porquê de estar ali em terras tão estranhas, com gente totalmente desconhecida, num ambiente de pobreza extrema, com muita porcaria à minha volta e sem saber quem era nem para onde queria ir…
Eu tinha a consciência de que me queria dirigir para Lisboa… quando vivo em Benavente… mas quando perguntei a umas pessoas presentes, elas me disseram que estava muito longe de Lisboa e nem transporte para lá tinha…
Passados tantos dias, ainda esses sonhos me estão presentes e sou capaz de os descrever com minúcia, coisa que não me era nada habitual.
Como, no pesadelo, ninguém me conseguia orientar, entrei numa tasca horrenda, onde me dirigi ao taberneiro, pessoa muito magra e de barba por fazer, com cara de drogado… e lhe perguntei se teria um mapa da região, para me poder orientar e ele me disse que sim, pelo que foi buscar um escadote e marinhou a um pequeno sótão cheio de lixo e de lá me trouxe uns papeis tão velhos e cheios de pó, que nada entendia…
Quando saio à porta, vejo água, muita água e perguntei o que era aquilo, ao que me disseram ser o Rio Tejo.
Bom, pensei eu, só tenho de ir por aqui abaixo a pé por entre estes barrancos e lama, até encontrar algum caminho onde pudesse pedir boleia.
Havia túneis muito escuros, por onde eu corria, mas não me levavam a sítio algum…
Finalmente, depois de muita confusão, eu ainda sabia que tinha algum dinheiro na algibeira e ao tentar ir a correr à procura de um carro que vira ao longe, acordei…
Irra, figas diabo… mas que bruto pesadelo e mais surpreendido fiquei ao olhar o relógio, pois eram 10 da manhã ! Assim, tinha estado 6 horas naquele sofrimento! Mas que diabo me teria acontecido?
A única coisa de diferente, em muitos anos, tinha sido o uso da lâmpada e vai de ir estudá-la.
Pego nela e levo-a para o meu pequeno “laboratório”, onde a acendo e aproximo um contador de frequência que logo dispara para cerca dos 33.943 Hz !

Como seria possível tanta potência naquela nota supersônica, que me esteve a “bombardear” o cérebro naquela meia hora???!
Só podia ser daquilo, até porque muita gente sente náuseas, vômitos e dores de cabeça, ao estar na presença de um apito supersônico, como acontece a algumas pessoas, com o apitar dos transformadores de linhas dos televisores, que funcionam e irradiam a freqüência de 15725 Hz.
Felizmente que ninguém encosta a cabeça aos televisores, senão bem poderiam vomitar as tripas, sem saber o porquê e verem-se cheias de dores de cabeça, também sem saberem o porquê…
Mas eu tinha estado com a cabeça a menos de um palmo daquele “gerador” de 40.000Hz …

E vai de pensar em experimentar algo mais com aquela lâmpada.
Como disponho de um detector de raios Alfa, Beta e Gama, coloquei-o ao pé durante 24 horas, mas ele não se moveu. Parece que emissão de raios-x, poderia ser posta de parte, pelo menos para a sensibilidade do instrumento que o fim de escala, só indica 150 mR, sendo R a unidade Roentgen, e é a intensidade de raios-x que uma pessoa apanha ao fazer uma radiografia ao tórax.
Nesse mesmo dia, tendo encontrado na NET, via MSN, o nosso colega CT1UT, que possui um receptor que pode receber esta freqüência e até mais baixas, logo o pus ao corrente do facto e ele, de imediato, ligou o rádio e com um palmo de fio ligado à sua entrada de antena, logo verificou um sinal potentíssimo de fundo de escala aquela freqüência.
Como é óbvio, ficou intrigadíssimo e foi experimentar outras que já tinha em casa e até se lembrando de que sua esposa há vários dias se estava a sentir muito incomodada com imensas dores de cabeça e as já referidas tonturas, náuseas, etc.
Uns dias depois destas experiências, tive de visita uma senhora de meia idade que se estava a queixar de tremendas dores de cabeça, às tantas da noite e madrugada, com muita agonia, tonturas e vômitos e não encontrava explicação para aquilo.
Vai daí eu lhe perguntar se por acaso, ela não estaria a usar uma lâmpada de gás, por perto, ao que ela logo me confirmou e mais, dizia que ficava tão incomodada, que até chegava a voltar ao sono, mas com terríveis sonhos sem pés nem cabeça…e até dormia sem desligar a “malvada” lâmpada…
Deste fato insólito, não se vê qualquer informação a público, pelo que é muito possível que esteja a haver muita gente a ser “bombardeada” com estas ondas supersônicas e certamente que nem os médicos saberão do que se trata ainda, por serem lâmpadas que só agora se estão a tornar populares.

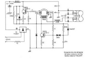
Na realidade, os 220 v da rede, entram nelas e põem a oscilar um gerador miniatura, para que se consiga obter a alta tensão necessária à ignição das lâmpadas.
Como se pode ver pela foto duma lâmpada destas, que deixou de funcionar por avaria eletrônica, pode ver-se como é por dentro. Ela está pousada sobre o circuito elétrico de uma delas, o qual se pode ver a direita.
Infelizmente, elas não podem ser blindadas, por não existir qualquer fio de terra.
![]()

Seja sempre bem-vindo e aproveite para visitar nossas outras páginas











